云顶国际

云顶国际集团关于2022年前期基础事情社会咨询单位(第一期)遴选结果的公示

日期: 2022-06-20

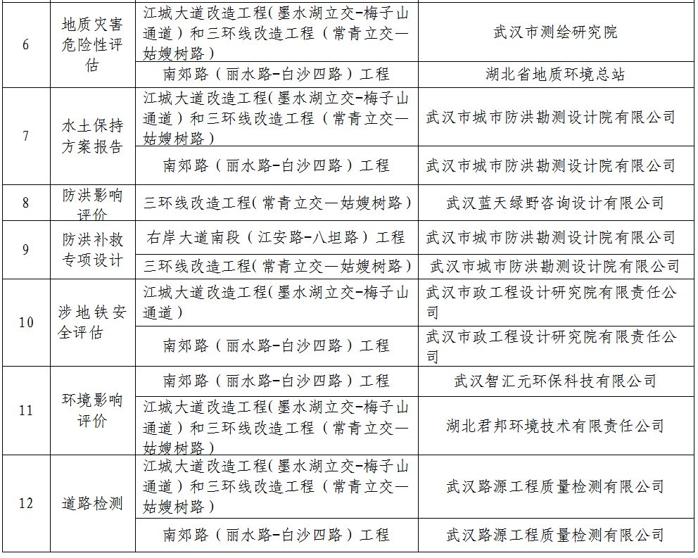
凭据《武汉市都会建设投资开发集团有限公司建设项目前期基础事情社会咨询单位遴选与治理步伐(试行)》及相关划定,针对右岸大道南段(江安路-八坦路)工程、江城大道革新工程(墨水湖立交-梅子山通道)、三环线革新工程(常青立交—姑嫂树路)、南郊路(丽水路-白沙四路)工程的地形及管线丈量交通影响评估管线综合计划、修规12项专题(详见附件)开展遴选运动。结合参选单位提供的资质、信誉、业绩及工程实际情况,云顶国际集团2022年前期基础事情社会咨询单位遴选评审事情(第期)已于2022617日完成,现将遴选结果公示如下:

云顶国际集团2022年前期基础事情社会咨询单位(第期)

遴选评审结果

云顶国际·(中国)唯一官方网站云顶国际·(中国)唯一官方网站

                                         云顶国际

                                   2022年6月20日

 

版权所有:云顶国际 鄂ICP备14000069号 鄂公网安备42010202000124号

地点:湖北省武汉市江汉区天门墩路5号 电话:86-27-85709662 传真:86-27-85709596

网站地图